![]() |
RESEARCH ARTICLE | SHORT![]() |
The Greenland Ice Sheet is a key component of the Earth’s climate system and assessing its mass balance is crucial for predicting sea-level rise. Solid ice discharge is a critical parameter that can be determined by calculating the mass flux through gates spanning all outlet glaciers. However, this calculation relies on accurate ice-thickness measurements. Here, we present an open-source Python package (PRODEM-Xtract) to extract high-resolution annual ice surface elevation and associated ice-thickness profiles along user-defined flux gates over the marginal zone of the Greenland Ice Sheet. PRODEM-Xtract builds on PRODEM, an annual series (2019–2024) of Digital Elevation Models covering the margin of the Greenland Ice Sheet, while further refining the product to deliver a higher spatial resolution of 32 metres. Bed topography is derived from BedMachine v6. Using PRODEM-Xtract, we analyse changes in surface elevation and corresponding ice thickness along flux gates across the three largest outlet glaciers of the Greenland Ice Sheet, for which we observe complex spatial and temporal variability over the period from 2019 to 2024 (inclusive). The evolving annual ice thickness will be incorporated into future assessments of the dynamic ice discharge from the Greenland Ice Sheet.
Citation: Winstrup et al. 2026: GEUS Bulletin 62. 8407. https://doi.org/10.34194/hggj0y98
Copyright: GEUS Bulletin (eISSN: 2597-2154) is an open access, peer-reviewed journal published by the Geological Survey of Denmark and Greenland (GEUS). This article is distributed under a CC-BY 4.0 licence, permitting free redistribution, and reproduction for any purpose, even commercial, provided proper citation of the original work. Author(s) retain copyright.
Received: 29 Jul 2025
Re-submitted: 1 Jan 2026
Accepted: 14 Jan 2026
Published: 28 Apr 2026
Competing interests and funding: The authors declare no competing interests.
This research has been supported by the Programme for Monitoring of the Greenland Ice Sheet (PROMICE).
*Correspondence: maiwin@dtu.dk
Keywords: Digital Elevation Model (DEM), ice discharge, ice thickness, PROMICE, satellite altimetry
Abbreviations:
DEM: Digital Elevation Model
GIMP: Greenland Ice Mapping Project
PROMICE: The Programme for Monitoring of the Greenland Ice Sheet
Edited by: Harold Lovell (University of Portsmouth, UK)
Reviewed by: Devin Harrison (Kelpie Geoscience) and Will Kocktitzky (University of New England)
The Greenland Ice Sheet is losing mass at an accelerating rate, and assessing this mass loss is crucial for understanding ice-sheet stability and accurately predicting sea-level rise (The IMBIE Team 2020; Simonsen et al. 2021; Otosaka et al. 2023). The mass loss is driven by complex and highly variable processes, with accelerated flow of outlet glaciers playing a major role (King et al. 2020). Higher resolution mass loss assessments in both space and time are essential for advancing our understanding of outlet glacier dynamics and for evaluating regional variations in mass balance.
One way to monitor the ice sheet’s mass balance is through the mass budget (or Input-Output) method (van den Broeke et al. 2009; Mouginot et al. 2019; Mankoff et al. 2021). In this approach, the net mass change is determined by subtracting mass loss due to solid ice discharged to the oceans (derived from satellite observations) from the ice sheet surface mass balance (from regional climate models). The solid ice discharge calculation relies on observations of ice-flow velocities and assessments of ice thickness along pre-defined flux gates. With accurate ice-flow velocities routinely produced (Solgaard et al. 2021), the main uncertainty associated with the assessment of solid ice discharge is currently related to knowledge of the ice thickness along the flux gates (Mankoff et al. 2020a). Enhanced thickness calculations are thus a key priority to achieve improved assessments of the solid ice discharge.
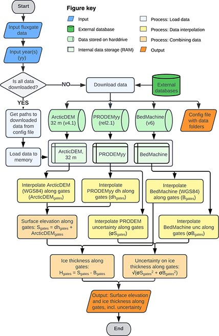
For this purpose, we have developed an open-source Python package, PRODEM-Xtract, that leverages the PRODEM annual series of Digital Elevation Models (DEMs) for the Greenland Ice Sheet margin (Winstrup et al. 2024) to extract the evolving ice thickness at high spatial and temporal resolution along user-defined flux gates. While PRODEM (Winstrup 2023) serves as the foundation for these improvements, PRODEM-Xtract employs a sophisticated interpolation scheme that allows extraction of surface elevation at an enhanced spatial resolution of 32 m, thus surpassing the native 500-metre PRODEM resolution. The associated ice thickness is calculated using bed topography from BedMachine version 6 (Morlighem et al. 2025). The improved resolution of the PRODEM surface elevation data provided by PRODEM-Xtract will facilitate more detailed analyses of the ice sheet’s solid ice discharge. While developed for flux gate thickness estimates, the tool may also be used for other purposes that require high-resolution surface and ice-thickness profiles along user-defined line segments located in the marginal zone of the Greenland Ice Sheet.
The Programme for Monitoring of the Greenland Ice Sheet (PROMICE) was initiated to monitor the mass balance of the Greenland Ice Sheet (Ahlstrøm and the PROMICE project team 2008), and one of the primary PROMICE datasets is based on the mass budget method (Mankoff et al. 2021). From 1986 onwards, the PROMICE solid ice discharge is derived from collocated ice-thickness and ice-flow velocities along gates across all fast-flowing marine-terminating outlet glaciers (Mankoff et al. 2020a). The solid ice discharge is updated bi-weekly, as new velocity data (Solgaard et al. 2021) become available. Prior to 2019, the surface elevation profiles in the PROMICE discharge product are based on the DEM of the Greenland Ice Mapping Project (GIMP) (Howat et al. 2014) and temporally adjusted using surface elevation change fields from various altimetry sources (Khan et al. 2016). In previous assessments, this approach was also adopted for 2019 and onwards, whereas in the latest update of the discharge product (Mankoff et al. 2020b) recent thickness estimates are based on PRODEM surface elevations. In the future, we intend to integrate the PRODEM-Xtract ice-thickness profiles into the PROMICE solid ice discharge workflow, leveraging the enhanced spatial resolution for more accurate assessments of the ice sheet mass balance and its temporal evolution.
As a case study, we apply PRODEM-Xtract to the PROMICE flux gates across the three largest outlet glaciers from the Greenland Ice Sheet: Sermeq Kujalleq, Helheim Gletsjer and Kangerlussuaq Gletsjer, which illustrates the added value of PRODEM and PRODEM-Xtract for discharge assessments.
PRODEM is a recently developed annual series of 500-metre resolution summer DEMs covering a 50 km marginal zone of the Greenland Ice Sheet (Winstrup et al. 2024). Each PRODEM is based on fusing satellite altimetry data from CryoSat-2 and ICESat-2 acquired from June to September (inclusive) to obtain DEMs representing a primarily snow-free surface. The ICESat-2 data is averaged along-track to match the coarser resolution of the CryoSat-2 observations. The PRODEM series begins in 2019, the first summer after the launch of ICESat-2, and it currently extends to the summer of 2024 with annual updates expected.
The PRODEMs are constructed by spatial interpolation using regionally varying kriging on elevation anomalies, using the ArcticDEM v4.1 500 m gridded mosaic (Porter et al. 2023) as reference DEM. To reduce temporal bias in the interpolated elevation fields, observations are weighted toward the midpoint of the four-month acquisition period, and the resulting uncertainty field accounts for the increased uncertainty associated with greater deviation from this midpoint. Additionally, each PRODEM pixel is assigned a representative acquisition time derived from a weighted day-of-year of the contributing observations. Figure 1 shows PRODEM19 (i.e. PRODEM for summer 2019) elevation fields across Sermeq Kujalleq, Helheim Gletsjer and Kangerlussuaq Gletsjer, along with the spatially varying uncertainty fields and the elevation anomalies relative to ArcticDEM v4.1.

Fig. 1 (a) Overview of the PRODEM coverage (coloured area); red boxes indicate the three regions shown in b–j. Background (greyscale) is ArcticDEM. (b–j) PRODEM19 for the three largest outlet glaciers: Left panel: Sermeq Kujalleq. Middle panel: Helheim Gletsjer. Right panel: Kangerlussuaq Gletsjer. Thin blue lines are PRODEM19 contour lines. Thin white lines in b–d depict isolines of average ice surface velocity (m/day; Solgaard et al. 2021). Thick black lines indicate PROMICE flux gates (Mankoff & Larsen 2020). Top row: PRODEM19 elevation. Middle row: PRODEM19 elevation anomalies relative to ArcticDEM. Bottom row: The spatially varying uncertainty (1 standard deviation) associated with the PRODEM19 elevation fields.
The ArcticDEM mosaics are constructed at various spatial resolutions from a vast collection of strips of optical stereo-imagery (two-metre resolution) acquired over 15 years (Porter et al. 2023). While PRODEM is constructed using the ArcticDEM 500 m resolution mosaic (v4.1) as the reference DEM, PRODEM-Xtract employs the 32 m resolution mosaic to transfer the PRODEM elevation anomalies to elevations, which allows for substantially increased spatial resolution of the flux gate surface elevation products.
BedMachine maps the bed topography beneath the Greenland Ice Sheet. The output is based on extensive observational data sets and the reconstructed surface mass balance from a regional climate model, while satisfying mass conservation equations. PRODEM-Xtract employs the most recent version of the data set, BedMachine Greenland v6 (Morlighem et al. 2025), to obtain bed topography along the flux gates. The bed topography and associated uncertainty is posted in 150 m resolution. However, the actual horizontal resolution in the marginal areas is closer to 400 m (Morlighem et al. 2017).
PRODEM-Xtract (Winstrup 2026) is an open-source Python package that interpolates summer ice-surface elevation, bed topography and associated uncertainties along user-defined flux gates to obtain high-resolution ice-thickness profiles (and uncertainties) for a given year. All elevations are referenced to the WGS84 ellipsoid. Ice-thickness uncertainty is calculated by combining the uncertainties on surface and bed elevation in quadrature. The programme also outputs representative acquisition time for the surface elevation along the flux gate, providing accurate time intervals for calculating, for example, elevation trend estimates.
The flux gates may be defined as follows: For quick investigations, the user may provide start and end points, and gates will be formed as straight lines between these, with associated ice elevation and thickness posted at evenly spaced waypoints. Alternatively, the flux gates may be provided as lists of user-defined waypoint coordinates, thus allowing full flexibility. A Conda environment configuration file is included for easy set-up, and simple use cases are provided in the accompanying Jupyter notebooks. The resulting annual surface elevation (including representative acquisition time), bed topography, ice thickness and associated uncertainties along the flux gates are returned as a GeoPandas dataframe and saved in GeoPackage (.gpkg) format.
With the native PRODEM resolution of 500 metres, ordinary interpolation in the PRODEM elevation fields would eliminate smaller-scale topographic features characteristic of outlet glaciers where the flux gates are located. Therefore, PRODEM-Xtract takes another approach: Linear interpolation is instead conducted in the gridded (500-metre resolution) PRODEM elevation anomaly field relative to ArcticDEM. The interpolated anomalies are subsequently added to reference elevations interpolated from the 32 m resolution ArcticDEM mosaic. See Fig. 2 for a flowchart of the procedure. Technically, this approach is feasible since (1) the PRODEMs are constructed as elevation anomalies to ArcticDEM, and (2) the two ArcticDEM mosaics locally have identical mean elevation because they are derived from the same underlying data. An estimate of the surface elevation uncertainty along the flux gates is formed by interpolation in the PRODEM uncertainty field.

Fig. 2 Flowchart of PRODEM-Xtract.
A similar approach could enhance the nominal resolution across the entire PRODEM area. However, as the processed altimetry data used to generate the PRODEMs has a resolution of several hundred metres, the increased resolution is achieved by incorporating small-scale (32 m) topographic details from the ArcticDEM mosaic. The higher resolution, therefore, relies on the assumption that surface features resolved at 32 m resolution are sufficiently stable over time to represent persistent small-scale topography rather than transient conditions. The validity of this assumption may vary across space, depending on ice-flow conditions as well as the number and temporal distribution of ArcticDEM strips contributing to each pixel in the ArcticDEM mosaic. Generally, however, it is a reasonable assumption: Surface features larger than 32 m are mostly associated with ice-dynamic processes such as crevasse fields, shear margins, and flow stripes, which typically form in persistent stress zones. These structures remain relatively stable under steady flow regimes (e.g. Colgan et al. 2016), compared to transient features like snow dunes or sastrugi, which occur at much smaller scales (metres to tens of metres). In addition, bed topography exerts a strong control on surface morphology at scales down to a few hundred metres, forming undulations that remain stable over long timescales (Ignéczi et al. 2018). For flux gates, which are often located near the ice sheet edges in regions with pronounced small-scale topography, the advantage of improved spatial resolution outweighs the added uncertainty introduced by this assumption of topographic stationarity.
We make use of PRODEM-Xtract to analyse changes in surface elevation and ice thickness for the PROMICE flux gates across the three largest of Greenland’s outlet glaciers, which are the primary contributors to the ice sheet’s solid ice discharge. The PROMICE flux gates (Mankoff & Larsen 2020) are located 5 km upstream of the termini of all fast-flowing (>100 m/year) marine-terminating Greenland outlet glaciers. They are automatically generated based on the GIMP ice mask (Howat et al. 2014) and the mean ice velocity field, with each gate constructed as a string of 200 × 200 m grid cells. For this study, we focused on the flux gates of Sermeq Kujalleq, Helheim Gletsjer and Kangerlussuaq Gletsjer during the summers (June to September) of 2019–2024.
Figure 3 shows the extracted elevation profiles and the accumulated change in surface elevation and ice thickness since summer 2019. Improvements from the enhanced resolution result in elevation differences of up to 27 m (standard deviations ranging from 5.5 to 7.3 m) in these areas, characterised by pronounced small-scale topography (Fig. 3, bottom panel). While the representative acquisition time of the surface-elevation profiles vary spatially and temporally, its impact on the derived surface elevation is relatively small (up to 1.5 m within a season, based on the average summer elevation trend map from Slater et al. 2021), and is accounted for in the associated uncertainty estimates. There is considerable evolution in surface elevation over the five-year period (six summers of observations), causing ice thickness in the central areas of Sermeq Kujalleq and Kangerlussuaq Gletsjer to be reduced by several percent.

Fig. 3 (a–c): Surface and bed elevation profiles along the PROMICE flux gates across Sermeq Kujalleq (left panel), Helheim Gletsjer (middle panel) and Kangerlussuaq Gletsjer (right panel). (d–f): Evolution in surface profiles. (g–i): Accumulated elevation change relative to the PRODEM19 elevation profile. (j–l): Accumulated thickness change (in percent). (m–o): Mean ice surface velocity (Solgaard & Kusk 2022; black lines), and elevation differences resulting from enhancing the PRODEM resolution from 500 m to 32 m (thin grey lines). All, except bottom panel: Solid lines indicate the PRODEM elevation profiles with coloured bands illustrating the one-standard-deviation uncertainty. Also shown in d–i (dashed lines) are the corresponding flux gate surface elevations (2019–2022) based on the temporally adjusted GIMP DEM and associated accumulated elevation change since summer 2019.
The surface topography of the three glaciers evolves differently over the five years. Sermeq Kujalleq displays the most complex pattern of evolution that varies along the flux gate (Figs 3d, g and j). The largest changes in surface elevation occur where ice-flow velocities are highest (Fig. 3m). From summer 2019 to summer 2020, the surface lowers by up to 40 m, corresponding to a mean ice-thickness change of 3% over an 8 km section along the flux gate. The following summer, an additional surface lowering of c. 10 m over an extended area can be observed. By summer 2022, the elevation has increased in the central area, which was previously most affected by surface lowering, while surrounding regions continue to decrease. A similar pattern is observed in 2023. By summer 2024, the surface elevation has increased (c. 10 m) across a wide area.
For Helheim, by comparison, the surface elevation along the flux gate stays relatively stable throughout the period (Figs 3e, h and k). Until summer 2022, the surface exhibits a slightly upwards trend, followed by a general decrease (c. 10 m) in summer 2023, which is subsequently offset by an increase of 20 m by summer 2024.
The largest changes in elevation during the five years (up to 57 m; on average 11% of the total ice thickness) occurs along the Kangerlussuaq Gletsjer flux gate (Figs 3f, i and l). The surface elevation here shows a c. 35 m decrease in elevation from summer 2019 to summer 2020, occurring relatively uniformly across the gate. By summer 2021, the elevation has rebounded, increasing by c. 15 m along most of the gate. This elevation gain is eliminated by the summer of 2022 when the surface again shows a substantial lowering (30 m) along the entire flux gate. The surface remains at this level until summer 2023, before rising again (c. 35 m) by summer 2024.
Figures 3d–f also show surface-elevation profiles based on the temporally modified GIMP DEM used in previous versions of the PROMICE ice-discharge product (Mankoff et al. 2021; dashed lines). The PRODEM elevation profiles differ substantially from these, with the PRODEM-Xtract mean surface elevation for 2019 being lower by, respectively, 8.9 m (Sermeq Kujalleq), 24.7 m (Helheim Gletsjer) and 4.5 m (Kangerlussuaq Gletsjer). The significantly lower ice-thickness estimates lead to reduced solid ice discharge from these glaciers. Furthermore, the interannual variability in these previously used surface-elevation profiles (Figs 3g–i) does not display the large variability over time and place observed here.
The pronounced surface changes observed for these three large outlet glaciers from summer 2019 to 2024 have measurable impacts on the calculation of solid ice discharge fluxes. Under a simplified scenario of constant velocities (Solgaard & Kusk 2022), the PRODEM-Xtract ice-thickness profiles along the three flux gates yield weighted mean ice fluxes of 33.6, 24.3, and 22.9 Gt/year, respectively, for the six summers. The range of interannual variability due to changing ice thickness is 1.0–1.2 Gt/year. This assessment demonstrates the need to incorporate the changing ice elevation in high temporal resolution for improved ice-sheet-wide estimates of solid ice discharge.
PRODEM-Xtract is a Python package developed to extract high-resolution annual surface elevation and ice thickness along user-defined flux gates. It employs the PRODEM elevation models, with surface elevations interpolated to higher-than-standard resolution, as applicable for the highly variable terrain often found across outlet glaciers.
PRODEM-Xtract enables detailed investigations of changing ice thickness, providing critical support for the ongoing assessment of solid ice discharge through individual outlet glaciers. Applying PRODEM-Xtract to the PROMICE flux gates for the three largest Greenland outlet glaciers (Sermeq Kujalleq, Helheim Gletsjer, Kangerlussuaq Gletsjer) reveals rapidly evolving surface elevation with pronounced and complex interannual variability. In the future, it will be applied to all PROMICE flux gates, with its output incorporated into PROMICE’s comprehensive evaluation of solid ice discharge across Greenland’s outlet glaciers. This approach will improve the assessment of the Greenland ice discharge and better capture its interannual variability due to the combined fluctuations of surface velocity and elevation change.
Conceptualization: MW, LSS. Methodology: MW. Software: MW. Validation: SHL, LSS. Formal Analysis: MW. Data Curation: SBS, SHL, KDM. Writing – Original Draft: MW. Writing – Review and Editing: All. Project Administration: RSF.
The PRODEM-Xtract script is available at https://gitlab.gbar.dtu.dk/maiwin/PRODEM_Xtract, and an archived version associated with this manuscript is deposited on Zenodo (https://doi.org/10.5281/zenodo.19236498). Required data files are downloaded as part of the script.